「更正-修訂公費流感抗病毒藥劑擴大使用範圍」(疾病管制局致醫界通函第098號)


各位醫界朋友,您好:
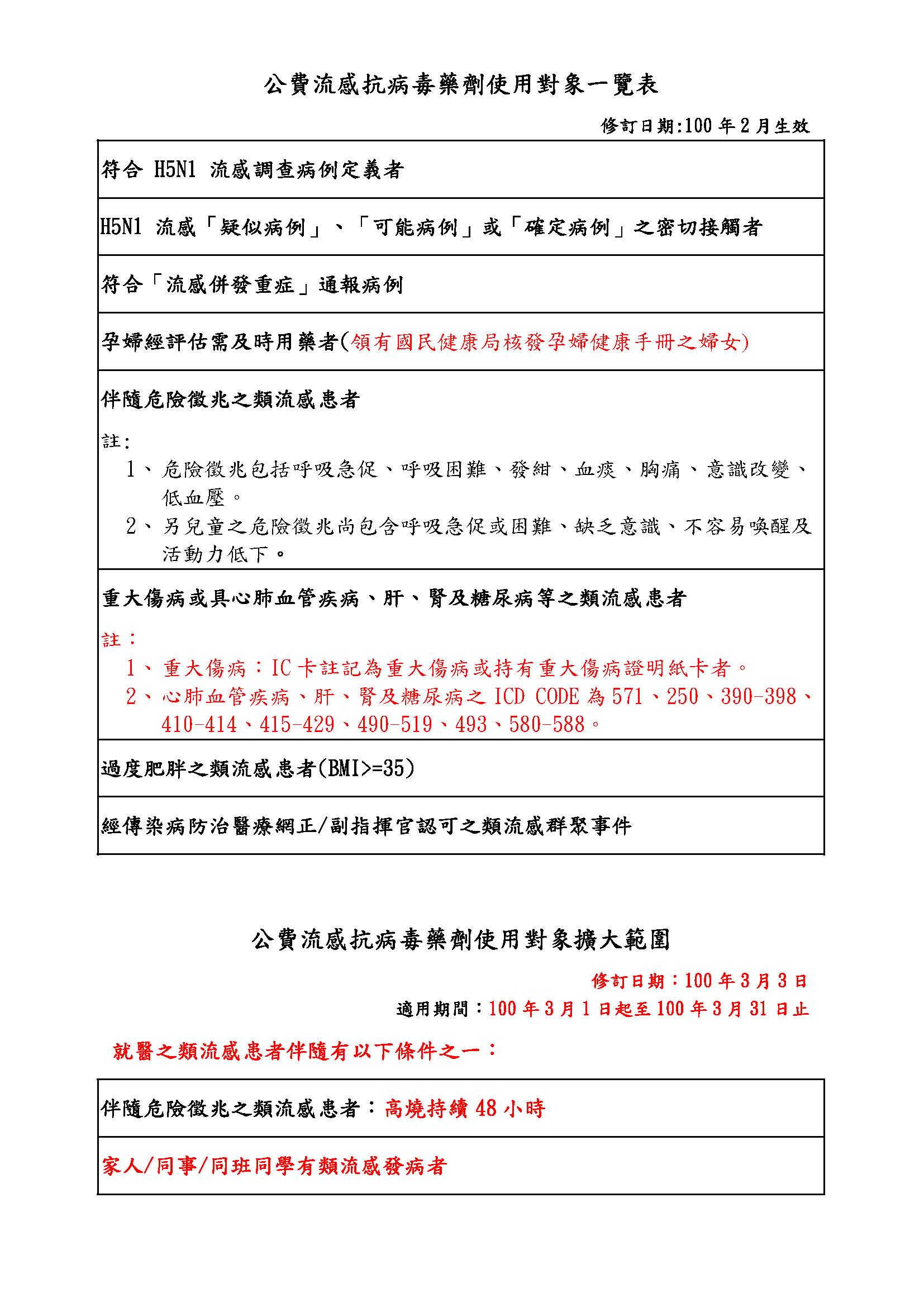
為因應流感防治之需求,本局已參照本署傳染病諮詢委員會-流感防治組、預防接種組委員意見,將公費抗病毒藥劑使用對象擴大範圍條件二,由原來的「流感患者之共同居住成員有類流感症狀者」,修正為「家人/同事/同班同學有類流感發病者」。因此至100年3月31日前,公費抗病毒藥劑用藥對象除原訂之(1)H5N1 流感調查病例、(2)H5N1 流感「疑似病例」、「極可能病例」或「確定病例」之密切接觸者、(3)流感併發重症通報病例、(4)伴隨危險徵兆之類流感患者、(5)具重大傷病或心肺血管疾病、肝、腎、及糖尿病等之類流感患者、(6)經醫師評估需及時用藥之孕婦、(7)過度肥胖之類流感患者、(8)其他經正/副指揮官認可之類流感群聚事件之治療或預防等對象外,尚包括(9)「高燒持續48小時」、(10)「家人/同事/同班同學有類流感發病者」(詳如附件一)。
目前公費流感抗病毒藥劑主要係配置於與各縣市衛生局合約之醫院或衛生所,為因應新增公費藥劑使用對象之用藥需求,本局已於日前函請各縣市衛生局重新規劃轄區之藥劑配置點,增加民眾取得公費藥劑之可近性。醫師開立公費流感抗病毒藥劑供符合規定之病患使用後,請依相關規定辦理使用回報等作業;若病患就醫地點非屬合約醫療機構時,請醫師轉介至合約醫療機構就醫,俾利民眾取得公費流感抗病毒藥劑。
有關公費流感抗病毒藥劑相關資訊,可至本局全球資訊網「流感防治網」專區查詢,或撥打1922專線洽詢。感謝您配合本局流感抗病毒藥劑防疫政策,並請惠予協助向一般民眾說明公費克流感供應政策及使用時機,同時提供民眾正確的用藥資訊,以維護全民的健康安全。
感謝您與我們共同維護全民的健康安全。

 

疾病管制局
2011/03/04

Images

附件-公費流感抗病毒藥劑使用對象一覽表(JPG)  ?
PublishTime 2011/3/4