「公費流感抗病毒藥劑自12月1日起至明年3月31日擴大用藥對象」(疾病管制局致醫界通函第133號)


各位醫界朋友,您好:
為因應今(100)年秋冬流感疫情防疫需求,本局自今年12月1日起至明年3月31日,放寬目前公費流感抗病毒藥劑使用條件,增加「高燒持續48小時之類流感患者」及「家人/同事/同班同學有類流感發病者」2項藥劑擴大使用條件,並為增加醫師用藥選擇性,同步釋出6,600盒瑞樂沙至各合約醫療機構。籲請臨床醫師提高警覺,善用公費流感抗病毒藥劑,及早給予需要患者使用,以減少疾病傳播及重症與死亡的發生。
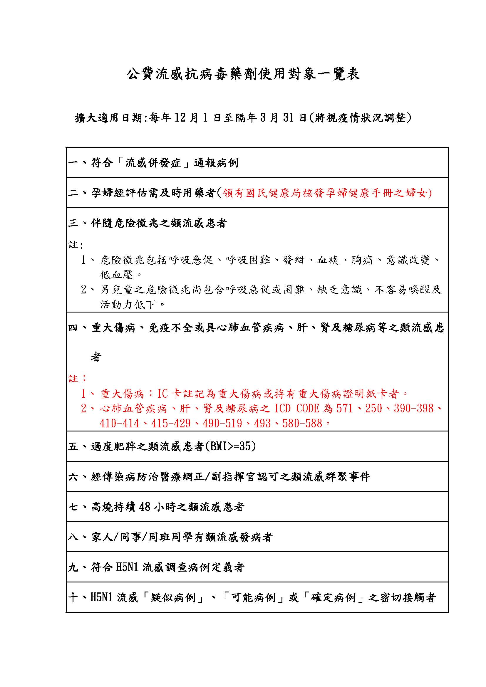
根據本局社區流感病毒監測資料顯示,近幾週主要流行的B型流感病毒株(Yamagata),已非本季流感疫苗所含之B型流感疫苗株(Victoria),疫苗對B型流感的保護力雖然較差,但所幸抗病毒藥劑(包括克流感及瑞樂沙)對正流行的A、B型流感病毒均有效。現正流行之A(H3N2)及A(H1N1)病毒則與目前使用之流感疫苗株吻合,疫苗對其有保護力。因此,自12月1日起公費流感抗病毒藥劑擴大適用期之使用對象包括:(1)符合H5N1流感調查病例定義者、(2)H5N1流感「疑似病例」、「可能病例」或「確定病例」之密切接觸者、(3)符合「流感併發重症」通報病例、(4)孕婦經評估需及時用藥者、(5)伴隨危險徵兆之類流感患者、(6)重大傷病、免疫不全或具心肺血管疾病、肝、腎及糖尿病等之類流感患者、(7)過度肥胖之類流感患者(BMI>=35)、(8)經傳染病防治醫療網正/副指揮官認可之類流感群聚事件、(9)「高燒持續48小時之類流感患者」及(10)「家人/同事/同班同學有類流感發病者」(如附件1)。
有關新增「高燒持續48小時」與「家人/同事/同班同學有類流感發病者」之定義,請醫師依病患主訴與臨床判斷後,詳實記載於病歷即可(毋需另記載其他人之個人資料),但請於用藥後,回報流感抗病毒藥劑資訊管理系統。
目前我國公費流感抗病毒藥劑由衛生局規劃配置於全國1,258家合約醫療機構(詳見本局流感防治網-100年度合約配置點一覽表),配置藥劑包括克流感及瑞樂沙,經醫師判定符合上開公費藥劑用藥任一條件者,可由醫師視患者情形自行選擇使用任何一種公費流感抗病毒藥劑,惟應注意瑞樂沙僅可用於5歲以上之患者(仿單及使用方式如附件2)。若您服務的醫療機構非屬合約醫療機構時,請您轉介病患至合約醫療機構就醫,或與當地縣市衛生局聯繫,俾利民眾取得公費流感抗病毒藥劑。
感謝您配合本局流感抗病毒藥劑防疫政策,並請惠予協助向一般民眾說明公費流感抗病毒藥劑用藥政策及使用時機,同時提供民眾正確的用藥資訊
感謝您與我們共同維護全民的健康安全。

疾病管制局
2011/11/29

Images

附件1 ?
PublishTime 2011/11/29