「公費流感抗病毒藥劑擴大使用條件將於4月10日截止」(疾病管制局致醫界通函第101號)


全國醫界朋友,您好:
原春節期間放寬公費流感抗病毒藥劑使用條件(「高燒持續48小時」及「類流感患者之家人/同事/同班同學有類流感發病者」),鑑於目前流感疫情趨緩,將至今年4月10日截止。但重症個案及感染後易併發重症之高危險群等,仍可使用政府提供公費藥劑,籲請醫師持續提高警覺,及時給予用藥治療。
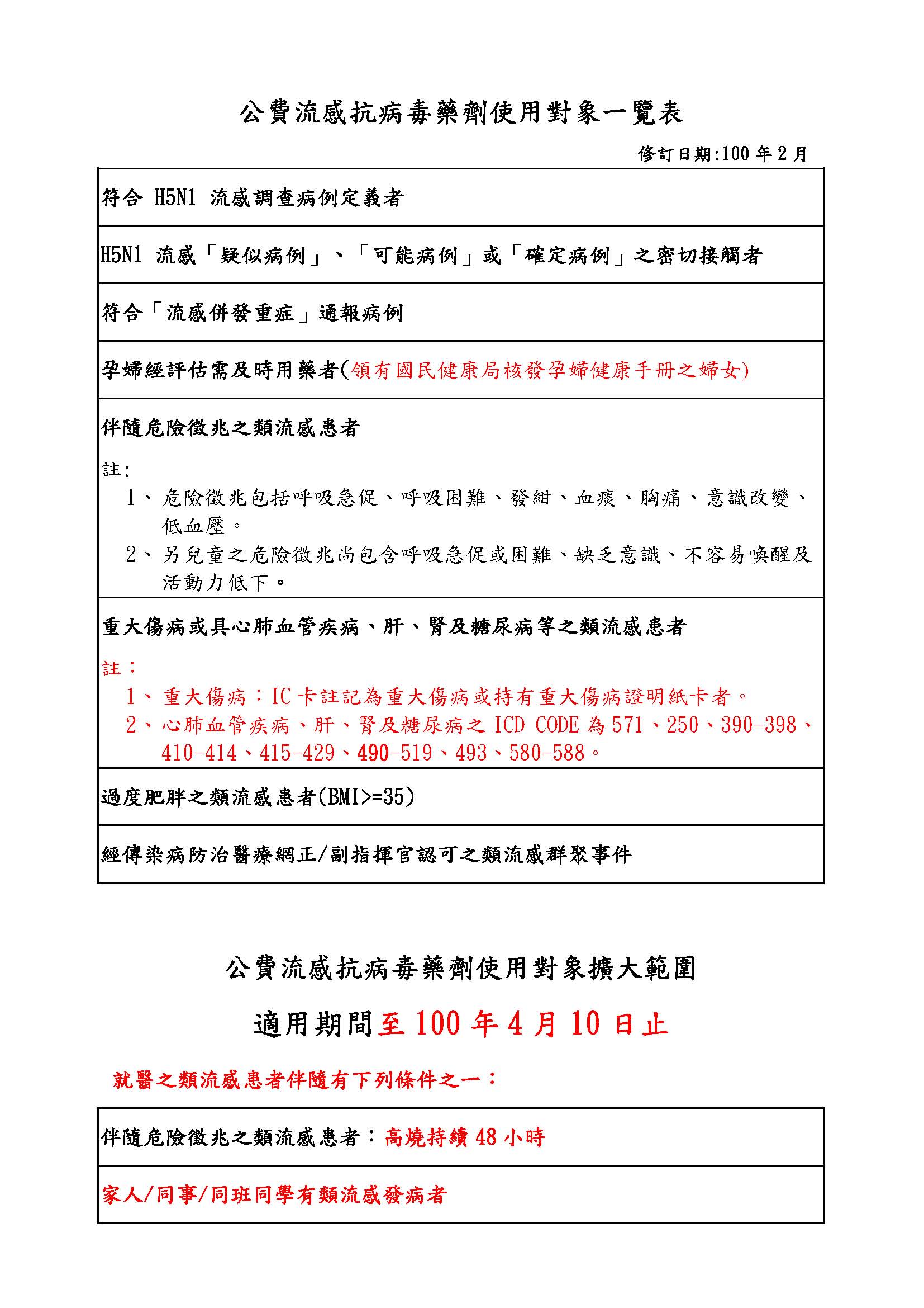
依疾管局類流感急診就診率監測資料顯示,目前流感疫情及公費克流感每週用藥人次均逐漸下降中。公費藥劑之使用對象自4月11日起,將回歸世界衛生組織及衛生署傳染病諮詢委員會的建議,包括(1)符合H5N1流感調查病例定義者、(2)H5N1流感「疑似病例」、「可能病例」或「確定病例」之密切接觸者、(3)符合「流感併發重症」通報病例、(4)孕婦經評估需及時用藥者、(5)伴隨危險徵兆之類流感患者、(6)重大傷病或具心肺血管疾病、肝、腎及糖尿病等之類流感患者、(7)過度肥胖之類流感患者(BMI>=35)、(8)經傳染病防治醫療網正/副指揮官認可之類流感群聚事件(如附件)。
非屬上述公費流感抗病毒藥劑使用對象之輕症患者,因不屬公費抗病毒用藥對象,且因目前克流感未納入健保常態給付項目,須由民眾自行負擔藥費。如 貴院所非公費藥劑配置院所,請轉介病患到合約配置點(配置點請至流感防治網查詢)就醫,俾利民眾取得公費流感抗病毒藥劑。並請惠予協助對一般民眾說明公費克流感供應政策及使用時機,提供民眾正確的用藥資訊。
感謝您與我們共同維護全民的健康安全。

Images

附件-公費流感抗病毒藥劑使用對象一覽表(JPG) ?
PublishTime 2011/3/29