疾管署表示,自明(104)年1月1日起13價結合型肺炎鏈球菌疫苗(PCV13)擴大納入1歲以下幼童為常規接種對象,為使醫師及家長能清楚了解這項政策的效益、接種時程及按時接種的重要性,由郭旭崧署長再次召開說明會,並與醫師公會全聯會蔣世中副秘書長及傳染病防治諮詢會預防接種組邱政洵委員共同呼籲,醫師及家長應協助家中幼童按時完成PCV13疫苗接種,以保護家中幼兒及老人免於肺炎鏈球菌感染。
郭旭崧署長強調,0至5歲全面公費接種PCV13疫苗,預估將超過48萬名幼兒受益,為家長節省每位幼童約1萬元疫苗費用,除保護幼童達到群體免疫最佳成效外,也間接保護到家中及社區老人,發揮疫苗最大效益。傳染病防治諮詢會預防接種組邱政洵醫師表示,完成該疫苗接種將明顯減少幼童因感染肺炎鏈球菌引發併發症及死亡的風險。醫師公會全聯會蔣世中副秘書長也呼籲,該疫苗納入公費,不僅可節省幼兒的醫療費用,也可降低家中長者感染肺炎鏈球菌肺炎之醫療費用,希望基層醫師要鼓勵家長攜帶幼兒完成疫苗接種。
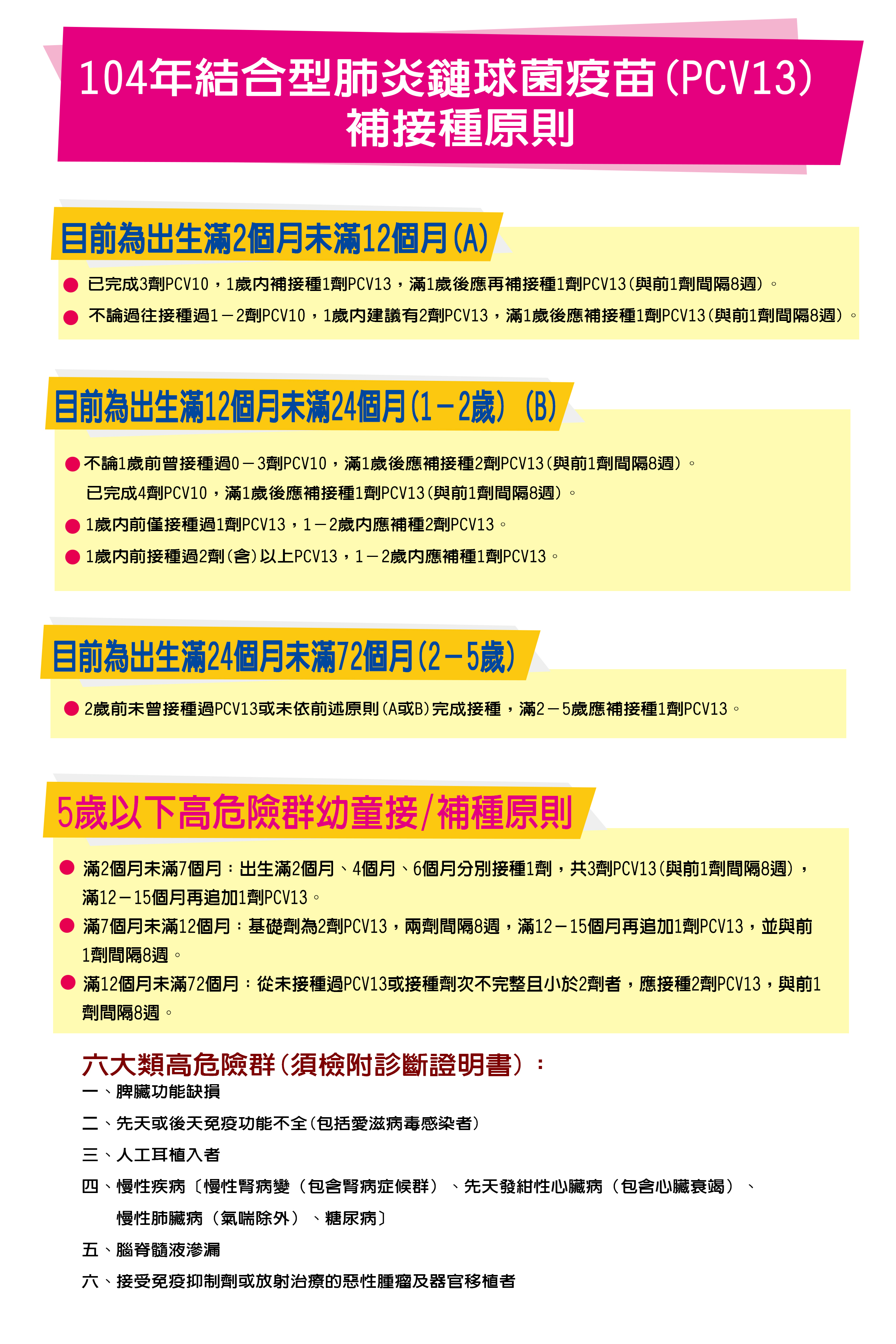
疾管署為顧及所有幼童能獲得保護,除了1歲以下列入常規接種對象的幼童外,5歲以下曾接種過PCV10、6類高危險群幼童及過去應按時接種而未完成接種的幼童,皆可至醫療院所完成補接種PCV13(補接種原則如附件),以獲得保護力。此外,疾管署對於輝瑞藥廠及葛蘭素史克藥廠配合政府0至5歲全面公費施打PCV13疫苗政策後,主動協助自費市場未能施打完畢之疫苗退回原廠事宜表達謝意,並特別頒發感謝狀表揚其配合防疫政策之用心,足為業界標竿,社會表率。
疾管署再次提醒,家中如有年滿2個月以上幼童,請家長於明年1月1日起攜幼兒連同兒童健康手冊及健保IC卡,至各地衛生所或預防接種合約醫院診所完成接種。相關資訊可參閱疾管署網站(http://www.cdc.gov.tw),或撥打免付費防疫專線1922(或0800-001922)洽詢。
