入冬以來最強寒流來襲,請民眾防範流感威脅,出現危險徵兆儘速就醫,並遵從醫師建議使用抗病毒藥劑


依據氣象局資料指出,本週寒流是入冬以來最強的一波冷空氣,且影響時間較長,週六適逢元宵節,疾管署提醒,民眾參加燈會或出入人潮眾多的場所務必落實手部及呼吸道衛生;65歲以上成人、嬰幼兒、高風險慢性病患及孕婦等高危險群應格外留意自身健康情形,如出現呼吸困難、急促、發紺(缺氧)、血痰或痰液變濃、胸痛、意識改變、低血壓等流感危險徵兆應儘速就醫。

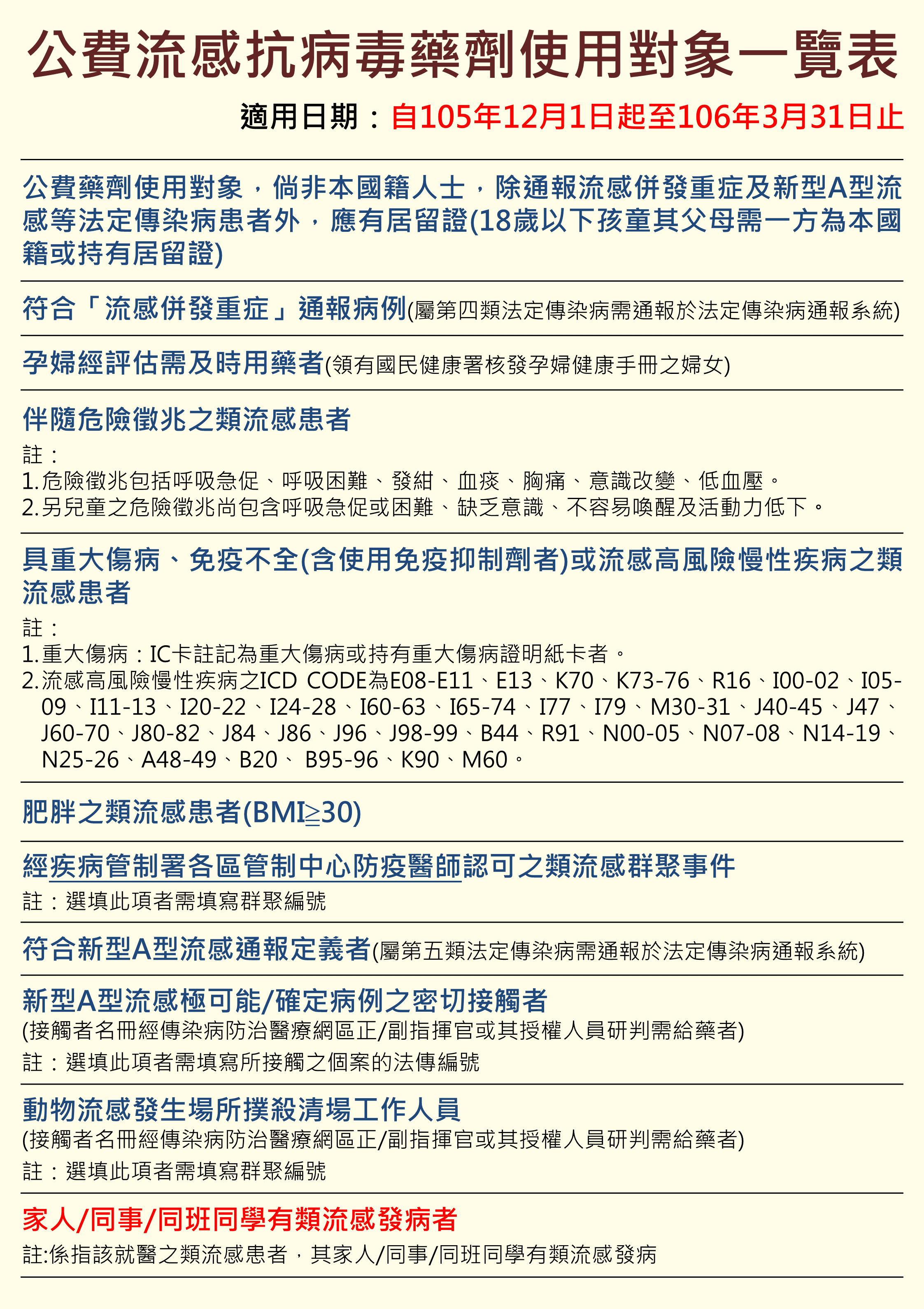
疾管署表示,目前仍是公費流感抗病毒藥劑擴大使用對象期間,全國3,750家合約院所藥劑儲備量均足夠提供民眾需求,請醫師提高警覺,對於符合用藥條件的患者應及早給藥,避免疾病傳播及降低患者重症、死亡的風險。

本流感季(去年7月1日起)截至今年2月8日累計303例流感併發重症個案,其中有42例死亡個案經審查與流感相關,目前國內檢出的流感病毒以H3N2為主,近4週監測資料顯示92% H3N2病毒與本流感季疫苗株吻合。

疾管署再度呼籲,民眾不可輕忽流感嚴重性,有呼吸道症狀時應配戴口罩;打噴嚏時應用面紙或手帕遮住口鼻,或用衣袖代替;與他人交談時,儘可能保持1公尺以上。另下週起各級學校將陸續開學,民眾如有類流感症狀,應就近就醫並充分休息,待痊癒後再上學,以免病毒於同儕間傳播造成疫情發生。如有相關疑問可至疾管署全球資訊網「流感專區」(https://www.cdc.gov.tw),或撥打國內免付費防疫專線1922(或0800-001922)洽詢。

Images

流感病程之可能樣態圖.png
公費流感抗病毒藥劑擴大期間適用對象.png
咳嗽禮節與手部衛生圖.JPG
PublishTime 2017/2/9