12月1日起公費流感疫苗開放全民接種至疫苗用罄;另擴大公費流感抗病毒藥劑用藥對象


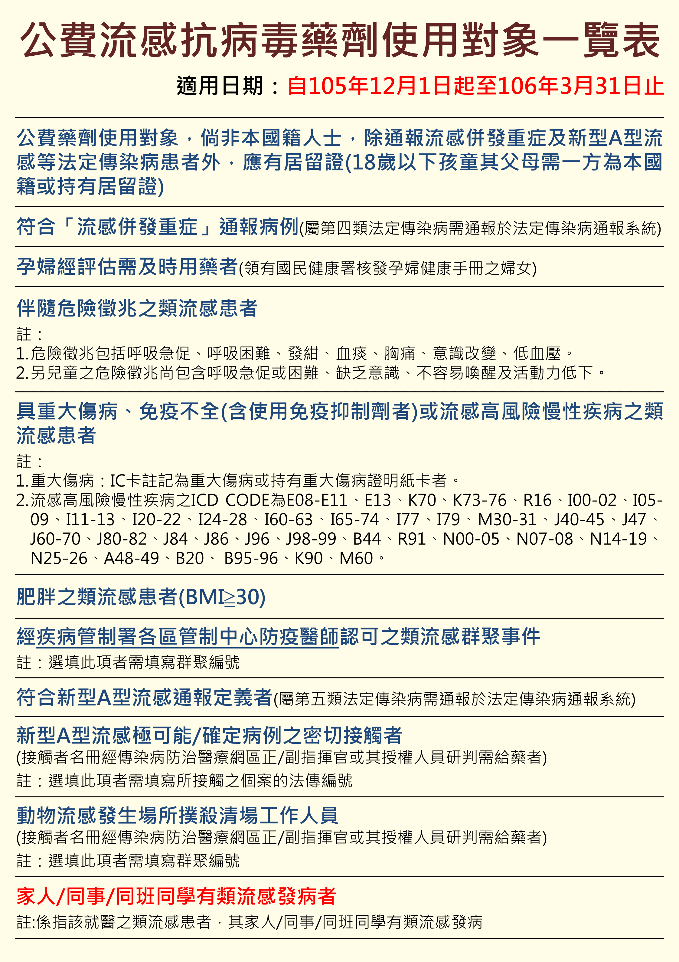
今年公費流感疫苗60 0萬劑自10月1日開打至11月27日,接種數已經超過522萬劑,整體疫苗使用率已逾87%。由於接種流感疫苗後至少需2週才會產生足夠保護力,為使疫苗在流感流行季來臨前發揮最大效益,疾管署宣布,今(105)年12月1日起公費流感疫苗接種對象將擴大為全國民眾,至疫苗用罄為止,呼籲尚未接種的民眾儘快接種,以提升自身與群體保護力。另為減少流感疫情對民眾健康的危害,自今年12月1日至明(106)年3月31日,擴大公費流感抗病毒藥劑適用對象,增加「家人/同事/同班同學有類流感發病者」(擴大後公費對象如附件)。

疾管署表示,本流感季流感疫苗株與社區流行株吻合度極高,可大幅提升接種保護力。12月1日開放全民接種後,依目前疫苗使用率估計,1至2週內部分縣市將陸續出現疫苗用罄情形,請民眾把握機會,在疫苗充足時儘快接種,以免向隅。民眾如欲接種流感疫苗,可前往全國3,700餘家合約醫療院所、衛生所,或至社區設立之接種站進行接種。此外,疾管署目前已配置公費流感抗病毒藥劑包括瑞樂沙及克流感至全國3千多家合約院所,民眾至合約院所就醫,凡經醫師臨床判斷判定符合公費使用條件者,不須快篩,均可依規定使用公費流感抗病毒藥劑。(公費流感疫苗及流感抗病毒藥劑合約院所查詢網址:https://antiflu.cdc.gov.tw/)

另針對往年公費藥劑擴大使用對象中之「高燒持續48小時之類流感患者」,依今年11月8日衛生福利部傳染病諮詢會流感防治組、預防接種組聯席會議決議,流感抗病毒藥劑使用,回歸臨床醫師醫療專業判斷,由醫師依病患狀況決定是否開立「自費」抗病毒藥劑或給予症狀治療藥物之支持性療法。

往年流感疫情多自12月進入流行期,並於隔年農曆年達到高峰,疾管署提醒,流感傳播力強,各年齡層感染都有可能引發嚴重併發症,包括:肺炎、腦炎、心肌炎及其他嚴重的繼發性感染或神經症狀,甚至導致死亡,民眾不能掉以輕心。接種疫苗是預防流感最有效的方式,請民眾儘速接種,才能在明年農曆年前獲得足夠保護力。如出現呼吸短促或困難、發紺、血痰或痰液變濃、胸痛、意識改變、低血壓或持續高燒48小時以上等危險徵兆應儘速就醫,並依醫囑使用流感抗病毒藥劑。流感相關資訊,可至疾管署全球資訊網「流感專區」(https://www.cdc.gov.tw/),或撥打免付費防疫專線1922(或0800-001922)洽詢。

Images

公費流感抗病毒藥劑適用對象-擴大期間.png
PublishTime 2016/11/29