「公費流感抗病毒藥劑使用對象放寬期限,延長至今(100)年3月31日」(疾病管制局致醫界通函第096號)


各位醫界朋友,您好:
目前流感疫情雖逐漸趨緩,但仍在流行高峰期,預估此波疫情將在三月才會回復一般狀態。因應疫情控制需要,本局放寬公費抗病毒藥劑使用條件之期限延長至今年3月31日(原至2月28日止)。同時籲請臨床醫師提高警覺,善用公費流感抗病毒藥劑所大幅度增加的適應症,及早給予需要患者使用,以減少疾病傳播及重症與死亡的發生。
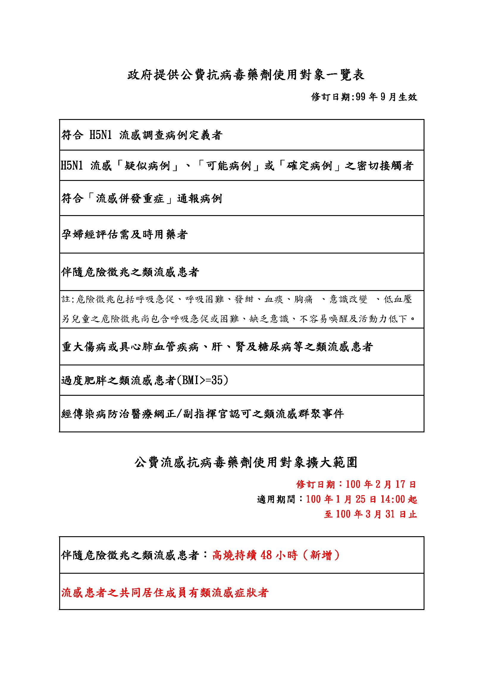
公費藥劑使用對象仍依今年1月25日所擴大之條件,以原本之流感併發重症通報病例、H5N1流感調查病例、伴隨危險徵兆之類流感患者(呼吸急促、呼吸困難、發紺、血痰、胸痛、意識改變、低血壓,另兒童之危險徵兆尚包含呼吸急促或困難、缺乏意識、不容易喚醒及活動力低下)、具重大傷病或心肺血管疾病、肝、腎及糖尿病等之類流感患者、經醫師評估需及時用藥之孕婦、過度肥胖之類流感患者及經傳染病防治醫療網正/副指揮官認可之類流感群聚事件等,擴大增列對象包含類流感個案持續高燒兩天或同住者有類流感症狀,皆可使用公費藥劑(詳如附件)。
目前我國公費流感抗病毒藥劑配置於全國880家醫療院所,經醫生判定為類流感患者,並符合公費用藥任一條件,即可使用公費流感抗病毒藥劑。如 貴院所非公費藥劑配置院所,請轉介病患到合約配置點(配置點請至流感防治網查詢)或向當地縣市衛生局申請藥劑。
感謝您與我們共同維護全民的健康安全。

疾病管制局
2011/02/17

Images

政府提供公費抗病毒藥劑使用對象一覽表(JPG檔)  ?
PublishTime 2011/2/17